Der allererste Cannabis Wert in Kanada!
|
Seite 11 von 63
neuester Beitrag: 24.04.26 12:49
|
||||
| eröffnet am: | 07.04.14 17:00 von: | Andrew6466 | Anzahl Beiträge: | 1572 |
| neuester Beitrag: | 24.04.26 12:49 von: | ComeJoinUs | Leser gesamt: | 951224 |
| davon Heute: | 74 | |||
| bewertet mit 7 Sternen |
||||
|
|
||||
|
--button_text--
interessant
|
|
witzig
|
|
gut analysiert
|
|
informativ
|
1
27.11.16 12:22
#251 ...
Irgendwann laufen nur noch Zombies durch die Wetl......
aber vllt. ist es ja genau das was die Eliten wollen,....
daher favorisiere ich CBD,CBG, CBC,CBND,CBN, ... usw , sowie deren medizinisch/therapeutische Anwendungsmöglichkeiten..... (https://de.wikipedia.org/wiki/Cannabinoide)
entspannten Sonntag
Chinasky
bis vor kurzer Zeit war es doch so, dass die Plants gepimpt wurden ohne Ende,..
der ursprünglich in der Genetik der Pflanzen enthaltene Wirktstoffe Δ9-Tetrahydrocannabinol wurde von sagen wir knapp 5%-9% im Ursprung auf bis zu 22%-30% gezüchtet... zur Freude der Cannseure..... vielen Menschen ist gar nicht bewusst, welche Einzigartigen Möglichkeiten sich mit dieser IMO "Wunderpflanze" tatsächlich un nachhaltig, aus medizinischer Sicht, für die Menschheit ergeben könnten.
Optionen
1
1
28.11.16 22:28
#253 MedCann
Wir, die MedCann GmbH, vertreiben mit behördlicher Erlaubnis medizinische Cannabis-Produkte an dafür zugelassene Apotheken und klinische Einrichtungen
Quelle:http://www.medcann.de/
Zitat: "§
Die Firma MedCann GmbH Pharma and Nutraceuticals ist im Handelsregister beim Amtsgericht Mannheim unter der Nummer HRB 722415 registriert. Die eingetragene Rechtsform lautet Gesellschaft mit beschränkter Haftung. Die Haupttätigkeit liegt im Bereich Handelsvermittlung von pharmazeutischen Erzeugnissen, medizinischen und orthopädischen Artikeln und Laborbedarf, Ärztebedarf, Dentalbedarf, zahnärztlichen Instrumenten, Krankenhaus- und Altenpflegebedarf. Das Domizil befindet sich in St. Leon-Rot. Die Eintragung erfolgte am 29. Juni 2015.
Mit der Führung der MedCann GmbH Pharma and Nutraceuticals sind Pierre Debs und Rainer Hofmann beauftragt.
MedCann GmbH Pharma and Nutraceuticals
Status: aktiv
Lanzstr. 20
68789 St. Leon-Rot
Deutschland
Rechtsform
Gesellschaft mit beschränkter Haftung " ENDE Zitat
Quelle:https://www.moneyhouse.de/...bH-Pharma-and-Nutraceuticals-St-Leon-Rot
https://hanfverband.de/nachrichten/news/...is-fuer-deutsche-apotheken
http://www.medcann.de/
http://www.prnewswire.com/news-releases/...n-fur-seine-587986252.html
Optionen
0
30.11.16 17:05
#254 575.000 Kg recreational cannabis - annual !
http://www.stockwatch.com/News/...2427433&symbol=CGC®ion=C
Optionen
1
30.11.16 17:10
#255 Nebenrechnung vs. wieviel ist "viel Weed" ?
575.000.000 gr / 3.800.000 User = 151,31 gr
152 gr p.A. / 12 = 12,6 gr p.Monat a´User
12,6/30 Tage = 0,42 gr p.Tag a´User.... ??
RICHTIG ! => 0,32 gramm !! <=
Zitat:"Die Menge an Weed für den durchschnittlichen Joint war schon immer ein Grund hitziger Debatten. Vorher reichten die Zahlen der durchschnittlichen Menge Marihuana eines typischen Joints weit auseinander.Nicht jeder Joint hat die gleiche Größe. Einige Marihuanakonsumenten mögen es einen Dicken zu drehen, während andere einen Kleineren bevorzugen. Das beachtet, haben medizinische Cannabiskonsumenten und -kenner verschiedene Vorlieben und Geschmäcker und die „richtige“ Größe eines Joints und die „richtige“ Menge Weed dafür, war immer schon ein Objekt lebhafter Diskussionen.
Nun veröffentlichte die Zeitschrift „Drug and Alcohol Dependence“ eine neue und ziemlich aufschlussreiche Studie, .....Im Bericht offenbarten uns der drogenpolitische Forscher Greg Ridgeway, von der „University of Pennsylvania“ zusammen mit Beau Kilmer von der „Rand Corporation“, die tatsächliche Menge Cannabis, die im „durchschnittlichen“ Joint ist: Es sind genau 0,32g. " ENDE Zitat
Quelle:https://www.zamnesia.com/de/...einem-joint-durchschnittlich-ist-n1093
Studie/Quelle/Source:http://www.drugandalcoholdependence.com/article/...6)30150-8/abstract
Optionen
0
01.12.16 09:49
#256 Canopy Growth enters to acquire Mettrum
-Canopy Growth will add two national brands to its portfolio, increasing its production platform to 665,000 sq. ft., and furthering its position as a domestic and global leader.
-Acquisition provides Canopy Growth with a full-spectrum product offering including expansion of medically-focused & lifestyle brands and the addition of a natural hemp brand.
-Acquisition rounds out best in class management with significant industry experience.
-Acquisition allows for sharing of best practices and production standards, with the potential to reduce costs and realize revenue synergies.
-Mettrum shareholders to receive 0.7132 common shares (the "Exchange Ratio") of Canopy Growth for each common share of Mettrum.
http://web.tmxmoney.com/...?newsid=4666377349921985&qm_symbol=CGC
Optionen
0
05.12.16 11:20
#257 Kann das jemand..
Optionen
0
05.12.16 15:33
#258 ..
meinst du das...?
Und CHI (Canopy Health Innovations)... will operate as an independent and private collaborator of Canopy Growth and its subsidiaries. CHI will be owned by Canopy Growth and qualified private investors.
wird vorerst nicht börsennotiert sein. Dundee erhält 4,6 Mio Shares und CGC hat Cash um neue
die Planung und Eingliederung der Geschäftseinheit, mit dem Ziel / Zitat:"... exploratory studies and early stage clinical testing to identify, develop and validate .... a variety of existing pharmaceutical product categories,.. " ENDE Zitat
ABER... viel interessanter finde ich die heutige News zum erneuten Bought-Deal über 60Mio !!!
http://web.tmxmoney.com/...?newsid=6544699932197870&qm_symbol=CGC
Optionen
0
08.12.16 14:07
#259 CGC stabilisiert sich um 7 Euro herum
Was denkt Ihr?
Optionen
| Antwort einfügen |
| Boardmail an "Broke1" |
|
Wertpapier:
Canopy Growth Corp |
0
10.12.16 10:09
#260 @Broke1
20 sehe ich hier NUR wenn Canopy seine großen Ambitionen umsetzen kann und Big Player in Kanada wird/bleibt. Und dann auch nur bei einem Anlagehorizont von 5 Jahren ++. Auf dem besten Wege dazu sind sie aber ohne Frage - von Bruce Linton halte ich sehr viel und die Verbindungen von Canopy in die kanadische Regierung könnte sehr dabei helfen. Hausaufgaben gibt es aber einige und die Besteuerung sowie andere EInflussfaktoren, die noch nicht zu 100% beschlossen sind, sind Variablen, die man noch nicht absehen kann. Damals bei Kursen um die 1,20 habe ich ehrlich gesagt in 5 Jahren mit maximal 6 gerechnet - doch dann kam der Hype. Nach ein paar mal auscashen und neu einsteigen werde ich jetzt schlichtes buy and hold für die nächsten Jahre betreiben und hoffen, dass die Erwartungen so aufgehen. Einsteigen kann man jetzt aber in meinen Augen etwas beruhigter, als im Hype von 9-12.
Optionen
0
13.12.16 20:22
#261 Canopy...
Optionen
0
0
0
15.12.16 17:41
#264 2.Q 2017 ended September 30, 2016
Revenue for the second quarter ended September 30, 2016 was $8.5 million compared to revenue of $2.5 million in the three months ended September 30, 2015 and $7.0 million for the first quarter of fiscal year 2017. Revenue in the six months ended September 30, 2016 totaled $15.5 million as compared to $4.2 million in the same period last year.
The Corporation had over 24,400 registered patients at September 30, 2016 compared to over 16,600 at June 30, 2016 and over 6,200 at September 30, 2015.
Second Quarter Fiscal 2017 Product Sales Review
The total grams sold during the quarter ended September 30, 2016 was 1,169 kilograms and kilogram equivalents at an average price of $7.01 per gram, up from 984 kilograms and kilogram equivalents at an average price of $7.09 per gram in the first quarter of Fiscal 2017 and up from 319 kilograms sold during the three‑month period ended September 30, 2015 at an average price of $7.54 per gram. Year‑to‑date, the Company has sold 2,153 kilograms and kilogram equivalents at an average price of $7.05 per gram compared to 535 kilograms at an average price of $7.62 per gram in the six months ended September 30, 2015. " ENDE Zitat
Source:http://www.newswire.ca/news-releases/...ancial-results-601075366.html
Optionen
0
15.12.16 18:26
#265 Tweed aka Canopy Growth .. their strains ´r .
Source:https://www.facebook.com/TweedInc/reviews/
Optionen
0
15.12.16 18:37
#266 new reviews
1 Stern
11 Std. ·
Poor services, poor selections, poor availability, poor quality products. Terrible experience.
Teilen
Sheldon Wall hat Tweed bewertet –
5 Stern
Gestern um 09:35 ·
Teilen
Kyle Taylor hat Tweed bewertet –
1 Stern
13. Dezember um 12:28 ·
Teilen
Robin Cameron hat Tweed bewertet –
1 Stern
13. Dezember um 08:27 ·
RE: SNOOP DOGG.......STAY AWAY!!!!!!!......Not much differt than other offerings.
JUST MORE EXPENSIVE....PARTLY DUE TO THE EXCESSIVE, OVER THE TOP PACKAGING
THAT IT COMES IN.WHY AM I PAYING FOR SNOOPS RETIERMENT????
ALL I WANT IS AFFORDABLE MEDICINE!!!!! ....I DON'T WANT OR NEED HIS
FANCY / EXPENSIVE PACKAGING!! OR HIS MEDIOCURE WEED.
Teilen
https://www.facebook.com/TweedInc/reviews/
Optionen
0
0
0
12.01.17 15:23
#269 momentan ist stille Ruhe
Auf hopp!!
Optionen
| Antwort einfügen |
| Boardmail an "Broke1" |
|
Wertpapier:
Canopy Growth Corp |
0
24.01.17 12:09
#270 News
http://web.tmxmoney.com/...?newsid=6509084101711562&qm_symbol=CGC
Optionen
0
24.01.17 12:48
#271 Fazit...
Soll IMO einfach nur Vertauen schaffen und dem Kurs die notwendige Unterstützung ermöglichen...
Ausserdem das Mettrum, welche dann künftig zu CGC gehört, derzeit über sechs lizenzierte Produktionsstätten mit insgesamt bis zu 665tsd sq.feet , betreibt.
Was ungefähr 55.700qm entspricht. (https://www.google.de/#q=umrechnung+square+feet+qm)
mehr ist es aus meiner Sicht nicht,..... kann mich auch täuschen
Optionen
0
24.01.17 14:19
#272 @china
Optionen
0
07.02.17 14:49
#273 Hohes Volumen gestern...
Optionen
2
13.02.17 17:39
#274 Morgen...
Optionen
0
14.02.17 13:04
#275 1.Q 2017 highlights fin.results - newswiere
Zitat:"Third Quarter Fiscal 2017 Highlights- The Company had over 29,000 registered patients at December 31, 2016 compared to over 8,000 at December 31, 2015, representing a greater than 260% increase.
Revenue of $9.8 million; a 15% increase over second quarter fiscal year 2017 and a 180% increase over the prior year period
Revenue growth limited by the available product mix for sale; supply was limited in the quarter by the Company's rigorous procedures to fully test the record harvest and approve the extensive product released for sale subsequent to quarter end
Harvested a company record 5,264 kilograms compared to 1,711 kilograms in the second quarter fiscal year 2017, representing a 208% increase
Inventory at December 31, 2016 valued at $50.6 million comprised of 8,375 kilograms of dry cannabis and 2,683 litres of cannabis oils, providing a strong base for growing demand and continue growth. Of the total dry cannabis on hand, less than 10% was available for sale during and at the end of the quarter to address the demand for THC/CBD varieties and price points.
Net income of $3.0 million compared to a net loss of $3.3 million in the prior year period
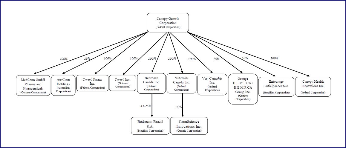
Acquired Quebec-based ACMPR license applicant Vert Cannabis (formerly Vert Médical) and majority stake in licensed hemp producer HEMP.ca
Acquired German licensed medical distributor MedCann GMBH
Closed bought deal financing that raised gross proceeds of $60 million
$92.5 million in cash and cash equivalents at quarter end - Acquired 472,000 square foot and 42 acre property at 1 Hershey Drive, Smiths Falls, Ontario on January 13, 2017
Closed acquisition of Mettrum Health Corp. ("Mettrum") on January 31, 2017
Changed TSX trading symbol from CGC to WEED on the February 1, 2017" ENDE Zitat
Optionen







